Parental Responsibility
Hylton-Potts - London Based Law Firm Helping People Across the UK since 1999
Parental Responsibility is ‘all the rights, duties, powers, responsibilities and authority which by law a parent of a child has in relation to the child and his property’. In practice, this means the responsibility and the right to make choices over the issues involved in bringing up a child. like:
- Where the child will live.
- Where the child will go to school.
- What religious upbringing the child will have.
- What medical treatment the child will have.
If you have parental responsibility, you can also apply for a passport for the child.
See the chart for how you get Parental Responsibility. Both parents also get parental responsibility if they adopt a child. Anyone who gets a Residence Order gets Parental Responsibility with it. Parents continue to share this after divorce until the children are 18, whether the children live with them or not.
If you are living together as parents, the law assumes that you will make joint decisions and exercise your parental responsibility together. Once you are separated you can each (in law) exercise that responsibility without consulting the other, but it obviously makes sense to continue to discuss matters, such as those listed above, and to try to reach joint decisions. Sometimes in an emergency, like a medical crisis you will have to act alone and you can do so by law.
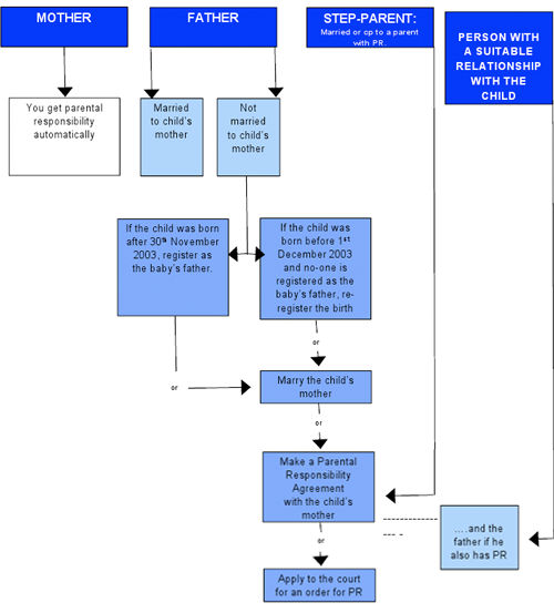
THE CHART BELOW ILLUSTRATES HOW PARENTAL RESPONSIBILITY (PR) IS ALLOCATED – click here to view full size

Consult the experts. For more information or a free legal opinion telephone 020-7381-8111 or email [email protected].

